湖南博云新材料股份有限公司
E-mail
OA
首页
走进博云
荣誉资质
企业文化
子公司介绍
联系我们
博云简介
领军人物
组织架构
发展历程
业务领域
航空领域
航天领域
硬质合金
核心竞争力
核心技术优势
研发团队优势
平台优势
新闻中心
通知公告
公司要闻
子公司动态
企业党建
博云风采
群团活动
党建动态
人力资源
人员招聘
人才理念
人才政策
投资者关系
公司治理
定期报告
公司公告
首页
走进博云
荣誉资质
企业文化
子公司介绍
联系我们
博云简介
领军人物
组织架构
发展历程
业务领域
航空领域
航天领域
硬质合金
核心竞争力
核心技术优势
研发团队优势
平台优势
新闻中心
通知公告
公司要闻
子公司动态
企业党建
博云风采
群团活动
党建动态
人力资源
人员招聘
人才理念
人才政策
投资者关系
公司治理
定期报告
公司公告
电话沟通
0731-88122999
微信咨询
扫一扫添加
官方微信
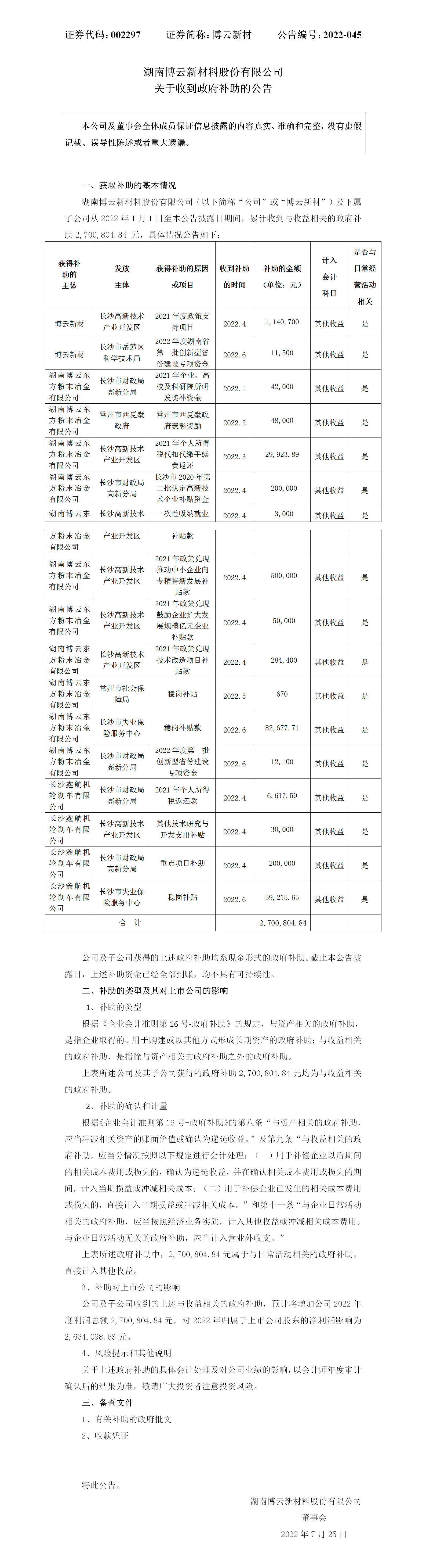
【2022-045】关于收到政府补助的公告
分类:公司公告
作者:
来源:
发布时间:2023-05-16
访问量:199
关键词:
上一个
【2022-046】关于完成经营范围变更登记并取得营业执照的公告
下一个
【2022-044】关于持股5%以上的股东减持股份的预披露公告
相关文件
暂时没有内容信息显示
相关推荐
空客320飞机刹车副
空客320飞机刹车副
MA60刹车副
MA60刹车副
ERJ190 1010319
ERJ190 1010319